O que é o Sistema Wdz ?
É um sistema de informação que visualiza seus
serviços, produtos e conteúdos e sistematiza seus processos
de atualização, para apoiar aprendizado, pesquisa e
cultura digital dos sistemas de informação
Clicar ou tocar nas setas das imagens
CONTEÚDO(aprendizado) | PRODUTO(pesquisa) | SERVIÇO(cultura) | GESTÃO
Subsistemas:
Subsistema de Serviço
Serviço de visualização
Artefatos
-
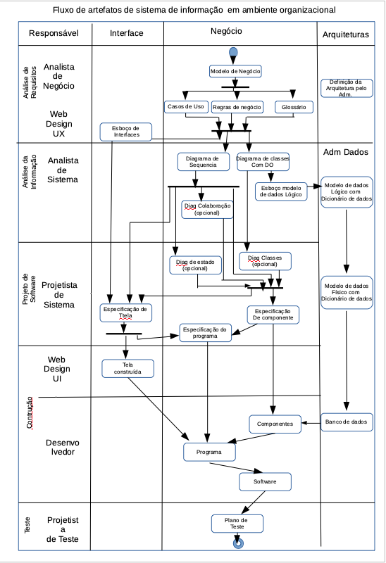
Fluxo de artefatos em ambiente organizacional.
-
Ferramentas para mapeamento de uma experiência.
Atividades
-
Divisão do tempo
-
Estudar (Site pessoal, cursos, livros)
-
Fazer coisas (Fazeres domestico, fazeres externo)
-
Liderar Ociosidade ( familia, saude, caminhada, filmes, esporte de baixo impacto..)
- Quanto a tarefa:
Ação | Objetivo | Meta
- Quanto a atividade:
Funcional - Para atender exigências de uma pessoa.
Sentimental - Sentimento ao terminar uma tarefa.
Emocional - Percebida ao usar uma solução.
- Quanto a elaboração de página:
Abordagem inicial | Especificação & Design da página | Especificação & Design do processo para produzar a página | Construção & Teste | Publicação | Divulgação | Operação | Manutenção | Desativação
- Quanto ao negocio:
Negócio | Desenvolvimento | Operação
- Quanto a jornada de um evento:
Antes | Durante | Depois
- Quanto a gestão do conhecimento
Visualização | Sistema | Conteúdo
Demada e Entrega
- Demanda (interna/externa)
-
Especificação da visualização
- Entrega (interna/externa)
-
Visualização de uma especificação
-
Visualização de um Serviço de visualização
Subsistema de Conteúdo
Conceitos
-
Conceito do conceito.
-
Sistema.
-
Requisito.
-
Tópico.
-
Página.
-
Visualização.
-
Requisitos
-
Modelo
-
Dominio
-
Linguagens de requisitos
Design
-
Abordagem.
-
Método
-
Projetar um sistema de design pessoal, usando as fases conforme o tipo de projeto de sistema (conteúdo, sistema, aplicativo,..), tamanho do escopo e o quanto você conhece do problema.
-
Após o sistema de design pronto, esta na hora de executar as operações contidas no sistema de design projetado para então atender a demanda dos usuários do sistema.
-
Teste geral do sistema construído com base nos critérios de aceitação.
-
Disponibilização, divulgação e implantação do sistema conforme critérios de implantação.
Aprendizagem
-
Modelo
Organização
-
Mapa do conteúdo Wdz
-
Mapa dos arquivos do site
-
Glossário de Termos
-
Biblioteca
Subsistema de Cultura
-
Processo, Método e Metodologia
-
Modelo
Método: processo racional que se segue para chegar a um fim; modo ordenado de proceder;
Processo: conjunto de procedimentos técnicos e científicos, técnicas e ferramentas.
Metodologia: subdivisão da lógica que estuda os métodos técnicos e científicos; conjunto de regras para o ensino de uma ciência ou arte; didática.
-
Música
Subsistema de Gestão
-
Padrões
-
Acompanhamento de cursos.
-
Acompanhamento de páginas.
-
Analytics.
-
Estratégia.
-
Modelo de negócio.
-
Proposta de valor.
-
Estrutura Analitica Projeto Wdz.
-
Histórico de versões.
Processos:
- Serviço
-
Serviço de Elaboração de Tópico
-
Serviço de visualização.
-
Serviço de especificação visualização.
-
Aplicativo.
- Sysbloco.
-
Projeto.
- Aplicativo Sysbloco.
Processo de desenvolvimento do sistema
-
Tipos de Abordagem
-
A melhor abordagem para um determinado projeto depende, em grande parte, da natureza do projeto e da natureza da organização. A abordagem em cascata funciona melhor com projetos de grande porte, complexos, que têm numerosos interessados, afetam a empresa toda e não podem ser facilmente divididos em subprojetos. Ela também funciona bem com organizações que têm uma cultura formal e uma estrutura hierárquica.
-
A abordagem em espiral e a programação ágil funcionam bem nas organizações dinâmicas, que podem tolerar aambiguidade e necessitam obter resultados rapidamente. O caminho em espiral pode apresentar melhores resultados quando adotado para projetos que se dividem facilmente em subprojetos e para projetos mais simples, em especial o desenvolvimento de sistemas de usuário único ou que afetam um pequeno departamento. A programação ágil é bem-sucedida em ambiente onde as necessidades do usuário são difíceis de especificar ou mudam rapidamente.
-
A prototipagem funciona melhor para projetos de pequeno e médio portes. Ela funciona bem onde a cultura suporta equipes funcionalmente mistas. A prototipagem pode ser combinada com a abordagem em espiral e ser usada para um ou mais dos subprojetos em um desenvolvimento em espiral.
-
Abordagem: Interativo por incrementos
Procedimentos humano:
-
Serviço de Dica
-
Consulta, uso e atualizção de dica.
-
Aplicativo Sysbloco.
- Aplicativo Sysbloco
-
Sistema Wdz.
- Atualização
-
Conteudo Wdz.
- Atualização
-
Serviço de Visualização Wdz.
- Atualização
-
Serviço de Bibliografia.
- Atualização
-
Serviço de Glossário de Termos.
- Atualização
-
Serviço de Demanda externa.
Programas:
-
Aplicativo Sysbloco
Módulos (alta coesão e baixo acoplamento)
- function allowDrop(ev)
- function drag(ev)
- function drop(ev)