GLOSSÁRIO
APRENDIZAGEM DE ELABORAÇÃO E USO DE REQUISITOS DE SOFTWARE

Tema Tópico/descrição
ABSTRAÇÃO
    É uma operação intelectual que consiste em isolar, por exemplo num conceito, um elemento à exclusão de outros, do qual então se faz abstração.[2] Por exemplo, abstraindo uma bola de futebol de couro, por uma bola de futebol, retemos apenas a informação enxuta das propriedades e comportamentos da palavra.

ALINHAMENTO VER MAPEAMENTO.


APRENDIZAGEM
    Processo de aquisição de conhecimentos, habilidades, valores e atitudes, possibilitado através do estudo, do ensino ou da experiência.
    Tipo de apendizagem: aprendizagem por descoberta
    Os conteúdos não são recebidos de forma passiva, a menos que sejam reordenados para se adaptar ao esquema cognitivo (estrutura de processamento de informação que organiza os estímulos e perceções de um indivíduo acerca de uma determinada situação, tendo por base as suas experiências e aprendizagens anteriores.

ARTEFATOS
    Relativo a artefato de especificação. Qualquer item criado como parte da definição, manutenção ou utilização de um processo de desenvolvimento ou manuteção de sistemas de informação.
    Inclui descrição de processo, planos, procedimentos, especificações, desenhos de arquitetura, projeto detalhado, codigo-fonte e documentação para usuário. Artefatos podem ou não a ser entregues a um cliente ou usuário final.

ATRIBUTOS DE QUALIDADE
    Para que esse documento seja considerado de qualidade, deve-se considerar os seguintes atributos da qualidade:
    • Correto: o requisito é correto se satisfaz uma determinada necessidade do mercado.
    • Completo: todas as demandas do mercado foram documentadas.
    • Sem ambiguidade: o documento de requisitos deve possuir apenas uma interpretação.
    • Verificável: para cada requisito documentado, deverá existir um processo finito e de custo exequível que possibilite a sua verificação.
    • Consistente: a ausência de contradições e ambiguidades qualifica o requisitos.
    • Compreensível: o documento deve ser escrito levando em consideração a sua natureza interdisciplinar.
    • Modificável: deve permitir mudanças sem um grande impacto.
    • Rastreável: a origem de um requisito deve ser anotada como.
BASE DE CONHECIMENTO Ver em Base de Conhecimento de Requisitos
CADEIA DE VALOR VER MAPEAMENTO

CARACTERISTICAS
    O que é: É um elemento que ajuda na construção de uma ideia, conceito e da noção de alguém ou alguma coisa.
    Sinônimos de característica as palavras qualidade, elemento, aspecto, traço, natureza, atributo, caráter, peculiaridade, sinal, perfil, particularidade e propriedade.
    Função:
    As características também são conceitos e são usadas para classificar e definir outros conceitos. Por exemplo, 'verniz' é um conceito que tem a 'resina' como uma de suas características, e 'resina' também é um conceito. Se não soubermos o que é 'resina' não poderemos entender corretamente o que seja 'verniz'.

    Assim, o conceito nunca é estabelecido de forma isolada, mas sempre em relação com outros. O conceito se estabelece através da comparação com outros conceitos, quando se identificam semelhanças e diferenças (por meio da análise e comparação das características), o que leva à reunião de conceitos, que se relacionam de maneira vária. Por exemplo, o conceito "vacina antirrábica" leva aos conceitos "vacina" (relação genérica), ao conceito "raiva" (termos associado) e este, leva ao conceito "doença infecciosa", que guarda uma relação genérica com "raiva". Então, a partir de um único conceito - vacina antirrábica - reunimos pelo menos mais três conceitos, ligados por relação genérico-específica e por relação associativa.

    Classificação das características
    Característica essencial Característica necessária ao completo entendimento do conceito, especificando-o de maneira inequívoca. Assim, quando definimos tinta fluorescente como 'tinta que apresenta certa luminescência durante a noite' e tinta fosforescente como 'tinta que apresenta certa luminescência durante a noite', não conseguimos fazer a distinção entre elas. Faltam-lhes as respectivas características essenciais.
    Por exemplo:
    tinta fluorescente tinta que apresenta certa luminescência durante a noite, quando sobre ela incide um feixe luminoso, cessando quando a fonte ativadora deixa de agir.
    tinta fosforescente
    tinta que apresenta certa luminescência durante a noite, quando sobre ela incide um feixe luminoso, continuando por algum tempo após a fonte ativadora deixar de agir.
    Características intrínseca e extrínseca
    Forma, cor, tamanho, peso, por exemplo, podem caracterizar um referente em si mesmo, sem relação com outros. São as características intrínsecas. Assim, é próprio de uma vigia de navio ser 'redonda', enquanto é próprio da janela de navio ser 'retangular'. É próprio das pedras preciosas terem 'cor' e 'brilho', entre outras características.
    Quando um referente se caracteriza por ter uma função que outro não tem, ou uma finalidade que outro não tem, ou por componentes diferentes de outros referentes semelhantes, então diz-se que estas características são extrínsecas, ou seja, elas são identificadas num objeto em relação ao outro, e não em si mesmo. Por exemplo, 'vacina antirrábica', 'vacina antivariólica', 'vacina contra sarampo'. O conceito 'vacina' pode ser caracterizado por si mesmo. No entanto, quando acrescentamos um qualificativo, a vacina se caracteriza por sua ação sobre a doença e deixa explícita a relação entre a vacina e a doença contra a qual ela pretende imunizar o indivíduo.
    Características dependente e independente
    Na análise de um referente, percebe-se que algumas características podem ser listadas sem qualquer ordem de precedência, enquanto outras, não.
    a) Uma característica será dependente de outra se esta outra tiver que ser previamente definida para que a primeira possa ser compreendida. Por exemplo, o conceito 'concreto armado' exige que se compreenda, primeiramente, a característica que faz parte de seu conceito, a saber, 'armadura' ou 'estrutura armada'.
    b) As características independentes produzem conceitos que podem pertencer a mais de uma hierarquia. Por exemplo, 'ônibus' pode ser definido, no mesmo contexto de um tesauro, como veículo de transporte coletivo e também como veículo rodoviário. Assim, ele participa de dois conjuntos, a saber:
    veículo de passageiro
    ônibus
    veículo rodoviário
    ônibus.
    Isto cria uma poliierarquia: quando afirmamos que ônibus é um veículo de passageiros ele está pertencendo à classe 'veículo de passageiros'; quando afirmamos que ônibus é um veículo rodoviário, ele está pertencendo à classe 'veículo rodoviário'. Ele pertence, portanto, àquelas duas classes, como se visualiza no exemplo acima.
    * O fato da poliierarquia ser possível, não quer dizer que tenha que ser utilizada.
    Característica de divisão
    Característica de divisão não é um tipo de característica, mas uma função que uma dada característica assume na formação de um renque (def). Características de mesma natureza determinam o agrupamento natural dos conceitos em classes ou sub-classes. O agrupamento se dá por uma característica de nível de abstração mais elevado conhecida como característica de divisão, sendo indicada entre parênteses.
    veículo
    (segundo o bem transportado)
    veículo de passageiros
    ônibus
    (segundo a modalidade de transporte)
    veículo rodoviário
    ônibus
    No exemplo acima, 'bem transportado' é uma característica mais ampla de 'passageiro'; e 'modalidade de transporte' é uma característica de 'rodoviário'.
    * O uso da característica de divisão auxilia na identificação de termos equivalentes.
      bebida gasosa
    • água gasosa

    • refrigerante

    Intensão
    O número de características necessárias à identificação de um conceito varia. Chama-se intensão o conjunto das características que constituem um conceito. A intensão de um conceito pode ser maior ou menor em relação a outro(s), ou seja, o número de características de um conceito pode ser maior ou menor em relação a outro(s). Quanto maior a intensão (ou: o número de características), maior a especificidade. Quanto menor a intensão, mais geral é o conceito.
    Por exemplo, o conceito 'vermute' tem mais características do que o conceito 'bebida', ou seja, a intensão do conceito 'vermute' é maior do que a intensão do conceito 'bebida' por incluir as características 'extratos de ervas aromatizadas', 'fermentada', 'alcoólica' e 'bebida'.
CARACTERISTICAS DE UM REQUISITO VER REQUISITO
CARACTERISTICAS DA SOLUÇÃO VER EM SOLUÇÃO
CASO DE USO

    Elemento que modela um requisito funcional do ponto de vista da interação entre usuário (ou ator) e o sistema. Sua especificação faz isso por meio de uma descrição de um conjunto de passos organizados em cenários que visam alcançar um objetivo do usuário.

    Se refere a uma única transação de negócio. É a principal unidade de trabalho do processo.

    Forma de descrever um requisito.

    • Justificativa/descrição/objetivo
    • Ator/usuário
    • Pre-condição
    • Caminho normal (se tudo der certo)
    • Caminho alternativo (opções)
    • Caminho se der errado
    • Pós-condição

CLASSIFICAÇÃO DE REQUISITO VER REQUISITOS
CLIENTE Quem paga, facilita, empreende, ou financia.
COMPLEXIDADE
    A complexidade pode ser compreendida em camadas ou niveis. Cada camada ou nivel tem relação dual, de dependencia e independência, em relação ao seu contexto.

    Ex.:
    ecosistemas<-> sociedades <-> comunidades <-> corpos <-> orgão <-> células <-> organelas <-> moléculas <-> átomos

    cadeira (1) <-> pés, assento, encosto, apoio (4) <-> estofamento, revestimento,acabamento de borracha,etc (16) <-> peças individuais contadas uma a uma (64)

    arquivo <-> aplicativo <-> sistema operacional <-> hardware
CONCEITO
    O significado exato de um conceito qualitativo é ad hoc, ou específico do contexto, e é especificado para algum grau de precisão desejado pela pessoa que usa o conceito.
    Para a maioria dos conceitos da vida cotidiana, o significado é determinado não por definição, mas por semelhança de família ou por um protótipo característico.

    Conceitos são invenções da mente humana usadas para construir um modelo do mundo. Eles empacotam a realidade em unidades discretas para processamento posterior, suportam mecanismos poderosos para fazer lógica, e são indispensáveis ​​para cadeias de raciocínio precisas e ampliadas. Mas conceitos e percepções não podem formar um modelo perfeito do mundo - são abstrações que selecionam características que são importantes para um propósito, mas ignoram detalhes e complexidades que podem ser tão importantes para algum outro propósito. Leech (1974) observou que os conceitos de "estrutura óssea" formam uma correspondência imperfeita com um mundo nebuloso. As pessoas fazem distinções em preto e branco quando o mundo consiste em um continuum de sombras.

    Em um estudo de conceitos, Smith e Medin (1981) resumiram três visões sobre definições:
    1. Clássico . Um conceito é definido por um gênero ou supertipo e um conjunto de condições necessárias e suficientes que o diferenciam de outras espécies do mesmo gênero. Essa abordagem foi primeiramente declarada por Aristóteles e ainda é usada em tratamentos formais de matemática e lógica. É a abordagem que Wittgenstein apresentou mais vigorosamente em sua filosofia inicial, mas rejeitada em seus escritos posteriores.

    2. probabilística . Um conceito é definido por uma coleção de recursos e tudo o que tem uma preponderância desses recursos é uma instância desse conceito. Esta é a posição tomada por JS Mill. É também a base para as modernas técnicas de análise de cluster.

    3. Protótipo . Um conceito é definido por um exemplo ou protótipo. Um objeto é uma instância de um conceito c se se assemelhar ao protótipo característico de c mais de perto do que os protótipos de conceitos diferentes de c. Essa é a posição tomada por Whewell e está intimamente relacionada à noção de semelhança familiar de Wittgenstein.

    Fonte: http://originresearch.com/sd/sd4.cfm
CONCEITO DE UM REQUISITO VER REQUISITO
CONTEXT0
    É a relação entre o texto e a situação em que ele ocorre dentro do texto. É o conjunto de circunstâncias em que se produz a mensagem que se deseja emitir- lugar e tempo, emissor e receptor, etc. - e que permitem sua correta compreensão.
    Contexto de uso é definido pelo ambiente imediato em que determinado texto está sendo produzido.

    A análise do contexto de uso é feita a partir de três componentes, correspondendo a três metafunções:
    Domínio do discurso: refere-se ao que está acontecendo, à natureza da ação social.
    Relações do discurso: refere-se à natureza dos participantes envolvidos na interação.
    Modo do discurso: refere-se às funções particulares que são determinadas pela língua na situação observada.
    As informações que acompanham o texto, podem ser:
    • Contexto imediato – são elementos que seguem ou precedem o texto imediatamente, incluindo circunstâncias que o motivam.
    • Contexto situacional – trata-se do contexto estabelecido pelos elementos fora do texto que lhe abrem possibilidades de maior entendimento.

    Fonte: https://pt.wikipedia.org/wiki/Contexto
CONTEXT0 DO SERVIÇO
VER REQUISITO
CONTEXT0 DOS REQUISITOS DE SOFTWARE
(Mapa)
VER EM REQUISITO
CONTEXT0 DOS REQUISITOS DE SOFTWARE
(Mais profundo)
VER EM REQUISITO
CONTEXTO DO REQUISITO DE SOFTWARE VER EM REQUISITO
DIAGRAMA DE ESTRATÉGIA
(Serviço de Aprendizado de Requisito)
VER EM MAPEAMENTO
DOCUMENTO REQUISITOS IEEE
VER EM REQUISITO
DOMINIO AREA DE CONHECIMENTO DE REQUISITO
  • Ciência da Computação
    • Metodologia e Técnicas da Computação
      • Engenharia de Software E
        • ngenharia de Requisitos 
      • Sistemas de Informação
    • Sistemas de Computação
  • Matemática
    • Álgebra
      • Conjuntos
      • Lógica
    • Matemática Matemática Aplicada
      • Matemática Discreta e Combinatoria
  • Estatística
    • Fundamentos da Estatística
    • Regressão e Correlação
    • Planejamento de Experimentos
    • Análise de Dados
  • Educação
    • Aprendizagem-Aprendizagem
  • Pscologia
    • Psicologia Experimental
      • Processos Cognitivos e Atencionais
    • Pscologia Cognitiva
    • Pscologia do Aprender a Aprender
  • Desenho
    • Programação visual
    • Design de serviços 
  • Comunicação
    • Comunicação visual
  • Ciência da Informação
    • Teoria da Informação
      • Representação da Informação
    • Biblioteconomia
      • Teoria da Classificação
      • Processos de Disseminação da Informação
  • Arquitetura
    • Tecnologia de Arquitetura
      • Adequação Ambiental
ENCAPSULAMENTO, CAIXA PRETA, MODULO
    Esquema genérico da modularização gradual de componentes em um sistema inicia-se com uma coleção de peças, que são agrupadas de acordo com suas funções; repete-se esse processo até atingir-se a unidade completa do sistema. A cada passo, os componentes são encapsulado em caixas-pretas, módulos cujo conteudo é ignorado no próximo nivel de abstração.
ENGENHARIA
    O QUE É:

    É a aplicação do conhecimento científico, econômico, social e prático, com o intuito de inventar, desenhar, construir, manter e melhorar estruturas, máquinas, aparelhos, sistemas, materiais e processos. É também profissão em que se adquire e se aplicam os conhecimentos matemáticos e técnicos na criação, aperfeiçoamento e implementação de utilidades que realizem uma função ou objetivo.

    Nos processos de criação, aperfeiçoamento e complementação, a engenharia conjuga os vários conhecimentos especializados no sentido de viabilizar as utilidades, tendo em conta a sociedade, a técnica, a economia e o meio ambiente.

    ENGENHARIA DE SOFTWARE:

    É uma área da computação voltada à especificação, desenvolvimento, manutenção e criação de software, com a aplicação de tecnologias e práticas de gerência de projetos e outras disciplinas, visando organização, produtividade e qualidade.[2] Atualmente, essas tecnologias e práticas englobam linguagens de programação, banco de dados, ferramentas, plataformas, bibliotecas, padrões de projeto de software, processo de software e qualidade de software. Além disso, a engenharia de software deve oferecer mecanismos para se planejar e gerenciar o processo de desenvolvimento de um sistema computacional de qualidade e que atenda as necessidades de um requisitante de software.
    Os fundamentos científicos para a engenharia de software envolvem o uso de modelos abstratos e precisos que permitem ao engenheiro especificar, projetar, implementar e manter sistemas de software, avaliando e garantindo suas qualidades.
    Os princípios da Engenharia de Software, constituem a base dos métodos, tecnologias, metodologias e ferramentas adotadas na prática e que norteiam a pratica de desenvolvimento de soluções de software. Os princípios se aplicam ao processo e ao produto de software se tornando em prática de desenvolvimento de software através da adoção de métodos e técnicas. Geralmente, métodos e técnicas constituem uma metodologia, as quais, são apoiadas pela utilização de ferramentas.

    Os princípios-chave são:
  • Rigor e Formalidade
  • Separação de Interesses
  • Modularidade
  • Alta Coesão
  • Baixo Acoplamento
  • Abstração
  • Antecipação a Mudanças
  • Generalidade
  • Incrementação
ESCOPO DA APRENDIZAGEM DA ELABORAÇÃO E USO DE REQUISITOS DE SOFTWARE

    O escopo do serviço esta relacionado ao conjunto de caracteristicas e funções que descrevem o serviço parcial ou final. São os limites do sistema e do contexto

ESFORCO DE VALOR VER MAPEAMENTO
ESTÓRIA DO USUÁRIO

    É uma descrição de uma necessidade.
    Quem --> o que - (objetivo)--> Para que(funcionalidade)

ESPECIFICAÇÃO de REQUISITO
    Especificação é quem apoia o requisito e é um processo de descoberta, entendimento, modelagem, validação e aprovação de cada necessidade.
    A especificação de requisito contém 3 níveis:
    • Delimitar escopo incial e definir escopo final.
    • Descrever o funcionamento(funcional) e restrições de um item do escopo.
    • Mapear os requisitos para design ou implementação (não funcional).
GERENCIAMENTO DE PROJETO  É a aplicação de conhecimentos, habilidades, ferramentas e técnicas às atividades do projeto a fim de atender aos seus requisitos (PMBok, 2004, p8)
MAPA da EXPERIÊNCIA VER EM MAPEAMENTO
MAPA MENTAL VER EM MAPEAMENTO
MAPEAMENTO
    ALINHAMENTO:

    O Alinhamento utiliza o mapeamento através de diagramas para engajar pessoas em uma conversa para descobrir oportunidades para criar um valor único.

    Ter Empatia

    Prever

    Avaliar

    Cadeia de Valor

    Barreiras

    Usertesting.com

    Proto-Personas

    mur.al

     

    Mapa da experiência

      


    ESFORÇO DE VALOR DO MAPEAMENTO:


    PROCESSO DE MAPEAMENTO:



    DIAGRAMA DE ESTRATÉGIA


    PONTOS DE CONTATO
    Os diagramas ajudam a descobrir e a entender a relação entre as pessoas e a organização.
    Identificação de ptos de contato:
    . Anuncios de TV, anuncios impressos, brochuras
    . E-mails de marketing, newsletters . Site, aplicativos, programa de software . Telefonemas, linha direta para atendimento, bate-papo online.
    . Balcão de serviços, registro de saida, consultoria.
    . Objetos fisicos, prédios, estradas.
    . Embalagem, materiais de envio.
    . Contas, faturas, sistemas de pagamento.
    Tipos básicos de ptos de contato:
    Estático
      Estes ptos de contato não permitem que os usuários interagem com êles. Eles enviam coisas como envio de newsletter por e-mail ou anuncio.
    Interativo
      Os sites e aplicativos são ptos de contato interativos, assim como os bate papos online.
    Humano
      Este tipo envolvem interação entre seres humanos. Os exemplos incluem um representante de venda ou um agente de suporte ao telefone.


    CADEIA DE VALOR
    Finalidade: Determina quais experiências mapear:

    Podem ser mapas de conceitos simples dos atores e entidades envolvidos em uma experiência.
    Ajuda a definir as espectativas com os seus clientes.
    A cadeia de valor são todas as ações e processos para o site entregar valor (eliminar etapas que não adicionam valor)
    Otimizar os processos do serviço de apoio.
    Crie demanda do cliente (deixar cliente empurrar valor para cima). Alinhar oferta com a necessidade do cliente. Qual valor esta criando da pespectiva do cliente?
    O modelo se encaixa em sua finalidade.
    Processo de construção do diagrama:
    . Listar todos os atores e entidades envolvidos na experiêcia.
    . Colocar o ator primário o provedor primáriono no centro , com o provedor a esquerda. . Colocar os outros atores e entidades em volta dois dois, de um modo que mostre suas relações básicas.




    MAPA MENTAL

    É a exploração ampla dos comportamentos, sentimentos e motivações humanas.
    É uma reorganizzação hierarquica da informação
    Percepção de que um sistema faz.
    É usado para derivar a navegação e a arquitetura das informaçõe de alto nivel


    Mapa mental de requisitos de software



    MAPA DE EXPERÊNCIA



    FERRAMENTAS DE MAPEAMENTO:



    ESTRUTURA de ESFORÇO de MAPEAMENTO:



    LAYOUT DE DIAGRAMAS:



    COMPARAÇÃO DE DIAGRAMAS:

    Tipo

    Ponto de Vista

    Escopo

    Foco

    Estrutura

    Uso

    Blueprint de serviço

    Pessoa como recipeiente do serviço

    Concentrado nos encontros e trabalho e ecosistemas, frequentemene em tempo real

    Ações em tempo real, evidência fisica nos canais. Ênfase na provisão de serviços, inclusive funções, atores de apoio, processos e fluxogramas.

    Cronológica

    Pessoal da linha de frente, equipes internas e gerentes para melhorar um serviço existente ou debater novos.

    Mapa de Jornada do cliente

    Pessoa fiel cliente, geralmente tomando uma decisão de compra

    Geralmente desde ficar ciente, com a compra, até sair da empresa e retornsr

    Ênfase nos estados cognitivos e emociaonais da pessoa, inclusive momentos de verdade e sastifação.

    Cronológica

    Usado pelo marketing, RP, vendas, gerenciamento de contas, suporte do cliente, gerentes de marca para otimizar as vendas, relações do cliente e valor de marca

    Mapa da experiência

    Pessoa como um ator se comportando no contexto de uma atividade mais ampla

    Inicio e fim por definição, dado pela experiência especifica ou contexto

    Ênfase em comportamentos, objetivos e jobs to be done. Geralmente, inclui ações, pensamentos, sentimentos e filosofias

    Cronológica

    Gerente de produtos, designers, desenvolvedores, estrategistas, usado para melhorias no design de produtos e serviços, inovação.

    Diagrama de modelo mental

    Pessoa como um ser humano que pensa e sente dentro de certo dominio

    Quantidade de experiência por definição, desenvolve-se com dados

    Ênfase em motivações fundamentais, sentimentos e filosofias.

    Hirárquica

    Gerente de produtos, designers, desenvolvedores, estrategistas, usado para ganhar empatiadas pessoas, informa a estratégia de produtos e serviços e inovação.

    Mapa espacial

    Pessoa como parte de um sistema de o

    Dado por tamanho, capacidade e elemntos de uma organização

    Destaca o fluxo de informações e as relações entre os vários aspectos e componentes de um sistema.

    Espacial

    Util para gerentes, especialistas em conteúdo, funcionários para entender o fluxo das informações para a otimização e inovação do processo

MODELO DE NEGÖCIO Ver em Modelo de negocio
NECESSIDADE O que irá satisfazer ao usuário.
NIVEIS REQUISITOS
VER REQUISITO

OPERAÇÕES DE REQUISITOS
    • Analisar os requisitos;
    • Especificar os requisitos;
    • Priorizar os requisitos;
    • Derivar os requisitos;
    • Particionar os requisitos;
    • Alocar os requisitos;
    • Rastrear os requisitos;
    • Gerenciar os requisitos;
ORGANIZAÇÃO
    Elementos da Organização:
    • Pontos de contato: meios, dispositivos e informações
    • Oferta: produtos, serviços e recursos
    • Processo: atividades, fluxo de trabalho
    • Desafio: problemas, questões e paralizações
    • Operações: funções, departamentos e estrutura de relatórios
    • Métrica: tráfego, finanças e estatisticas
    • Avaliação: pontos,fortes, fracos e aprendizagens
    • Oportunidades: lacunas,fraquesas, e redundancia
    • Objetivos: rendimento,economia, e reputação
    • Estratégias: politica,criar design, e princípios
PAPÉIS
    ANALISTA DE NEGOCIO: Descobre , negocia, representa, verifica e valida os requisitos de uma solução.
    ANALISTA DE SISTEMA: Desenhista do software. Análise e modelagem do software e opcionalmente estruturas e processos do negocio.
    ANALISTA DE REQUISITOS: Realiza o levantamento de requisitos e especificação de projetos de TI desenvolvendo soluções para processo, mapeamento e analise de negócios.
    Elabora especificação técnica de requisitos de software e reporta situação a gestão de projeto.
    Em colaboração com os interessados ao projeto elicita (levanta) , documenta, valida e gerencia requisitos (IERB 2014).
    GERENTE DE PROJETO: ReaLiza o levantamento de requisitos e especificaçãode projetos de TI desenvolvendo soluções para processo, mapeamento e analise de negócios.
    Elabora especificação técnica de requisitos de software e reporta situação a gestão de projeto.
    Em colaboração com os interessados ao projeto elicita (levantamento) , documenta, valida e gerencia requisitos (IERB 2014)
PESSOAS
    Experiência da pessoa:
    • Fisico: artefatos, ferramentas, dispositivos
    • Comportamental: ações, atividades, tarefas
    • Cognitivo: pensamento, vis_oes e opniões
    • Emocional: sentimentos, desejos e estado de espirito
    • Necessidades: objetivos, resultados, trabalho a ser feito
    • Desafios: pontos críticos, limites, barreiras
    • Contexto: cenário, ambiente, local
    • Cultura: crenças, valores, filosofia
    • Eventos: gatilhos,momentos de verdade, e pontos de falha
PLANO DE PROJETO
PORTIFOLIO VER EM PROJETO
PROCESSO DE MAPEAMENTO VER EM MAPEAMENTO
PROGRAMA VER EM PROJETO
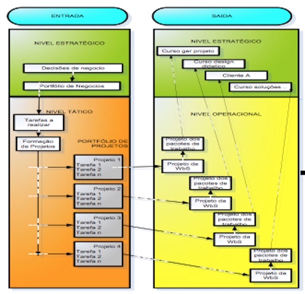
PROJETO
    O QUE É:

    É um esforço temporário empreendido para criar um produto, serviço ou resultado único. A natureza temporária dos projetos indica que eles têm um início e um término definidos. O término é alcançado quando os objetivos do projeto são atingidos ou quando o projeto é encerrado porque os seus objetivos não serão ou não podem ser alcançados, ou quando a necessidade do projeto deixar de existir.  (Guia PMBOK, 5ª ed, p. 3)

    PROGRAMA

    É um grupo de projetos, subprogramas e atividades relacionados e gerenciados de forma coordenada, com o objetivo de atingir benefícios que não serão atingidos se eles fossem gerenciados separadamente.

    PORTIFOLIO

    É um conjunto de projetos, programas, sub-portfólios e operações, gerenciados como um grupo para atender objetivos estratégicos da organização. Os componentes de um portfólio podem, ou não, ter relação entre si, e são definidos visando a realização das estratégias da organização naquele período. O gerenciamento de portfólio visa garantir que os projetos e programas que o compõem sejam realizados dentro de uma prioridade definida pelos objetivos estratégicos, e que os principais recursos necessários para a sua realização estejam disponíveis quando necessários.
PROCESSO DE REQUISITO VER EM REQUISITO
PROPOSTA de REQUISITO VER EM REQUISITO

REGRA DE NEGÓCIO
    São premissas e restrições aplicadas a uma operação comercial de uma empresa, que precisam ser atendidas para que o negócio funcione da maneira esperada. Pode ser compreendida quanto a como um requisito funcional se realizará.

    Atributo Referente a


    Unidade A RN deve propor/viabilizar uma única coisa apenas. Não deve atender a mais de uma restrição. A RN “Cálculo de salário” não é unitária, pois se refere implicitamente a cálculo de qualquer tipo de salário, e em qualquer empresa existem formas diferentes de calcular salário (para profissional ativo, aposentado, estagiário, efetivo, licenciado etc.). Esta RN assume assim várias responsabilidades, quando deveria assumir apenas uma.
    Completude A RN deve ser autocontida, deve ter “início/meio/fim”, ser completa. A RN “Cálculo de salário” não é completa, só conta “parte da estória”. Para ser completo deveria ser algo como “Cálculo de salário para profissionais afastados há mais de 15 dias”.
    Consistência Não deve contradizer outra RN do mesmo escopo do projeto. É como termos duas RNs se propondo a fazer uma mesma coisa, mas cada RN se propondo a fazer esta coisa de formas diferentes.
    Atomicidade Uma RN para ser atômico precisa também ter unidade, pois atomicidade remete a assumir apenas uma responsabilidade. Mas também, deve ser indivisível, não podendo ser decomposta. Muitos RNs possuem conjunção, dependem de outras para se realizar. Onde temos duas RNs “Calcular juros para pagamento atrasado” e “Incluir juros para pagamentos de financiamento imobiliário atrasados” na realidade, se pensarmos em atomicidade, temos uma única RN que é “Calcular juros para pagamentos atrasados de financiamento imobiliário”.
    Não-Ambiguidade Não pode ser ambígua, definir algo que não fica claro o que é. A RN “Critérios para processamento de faturas” é ambígua. Fatura de que, critérios para processar o que? “Critérios para processamento de fatura de mensalidade” já é melhor, mas ainda é ruim. Mensalidade de que? Seria não ambíguo se não deixasse dúvidas, algo como “Critérios para processamento de faturas de mensalidades de alunos do segundo grau” ou “Critérios para processamento de faturas de mensalidades de qualquer aluno impendente de série”.
    Verificável Não adianta ter uma RN se ele não é palpável, possível de associar com um RF que será construído, testado etc. Uma RN tem que ser testável, tem que ser possível atestar que a RN foi atendida através de algum RF. Para isso tem que ser também rastreável.
    Rastreável Deve ser possível achar a RN no sistema pronto. Como saber se uma RN foi atendida? Para isso é necessário ter rastreabilidade, e isso só é possível ligando as pontas (associar a RN ao RF, associar o RF à interface gráfica, que será associada a um caso de uso, que será associado a funcionalidades, que serão implementadas etc.).
    Exemplificável Muitas RNs tratam de cálculos, fórmulas, algoritmos etc. Uma RN deve poder ser exemplificada fora do contexto do sistema, para assim facilitar o entendimento de seu escopo pelos profissionais que a implementarão/validarão.

    Um detalhe importante é que uma RN não possui prioridade. Como uma RN, no contexto de um sistema, somente existe se associada a um ou mais Requisitos Funcionais, a prioridade aplicada à RN será a prioridade aplicada ao requisito que depende dela.
REQUISITO
    O QUE UM REQUISITO FAZ?
    Alinhamento de expectativas entre o cliente e o prestador de serviço.

    O QUE É?
    É um detalhamento da necessidade transformada em solução.
    É uma descrição de como o sistema de informação deve se comportar, ou uma propriedade ou atributo do sistema.
    Pode ser uma restrição sobre o processo de desenvolvimento do sistema.
    Requisito é uma especicação que deve ser implementada.

    PRÉ REQUISITOS:
    A solução ser viável.

    OBJETIVOS:

    • Estabelecer e manter concôrdancia sobre o que o sistema deve fazer.


    • Oferecer aos desenvolvedores uma compreensão melhor do sistema a ser desenvolvido.


    • Delimitar o sistema


    • Planejar o desenvolvimento do sistema.


    • Fornecer uma base para estimar o custo e o tempo de desenvolvimento de sistema.


    COMO OBTER OS REQUISITOS:

    Pode ser a partir de:
    • Necessidades, desejos e sonhos

    • Caracteristcas

    • Principios, missão, valor

    • Saidas (interfaces)

    • Caso de Usos

    • Domínio de conhecimento

    • Cenários

    • Processos e procedimentos

    • Dados

    • Modelo de negocio

    • Regras de negocio

    • Plano de projeto

    • Qualidade, Comunicação


    ASPECTO SINTÁTICO:

    requisito: 'idrequisito:' condicao  elemento {'|'+ elemento}


    [optional precondition] [optional trigger event] the system shall [expected system response].

    Ex:Se o produto químico requerido for encontrado no armazém químico, o sistema deve apresentar uma lista de todos os recipientes do produto químico que estão actualmente no armazém.

    A [classe de usuário ou nome do ator] deve ser capaz de [fazer algo] [para algum objeto] [condições de qualificação, tempo de resposta ou declaração de qualidade].

    ou O sistema deve deixar (ou permitir, permitir ou habilitar) o [um nome de classe de usuário específico] para [fazer algo].

    Ex:O químico deve ser capaz de reordenar qualquer produto químico que ele ordenou no passado, recuperando e editando os detalhes da ordem. ASPECTO SEMÂNTICO
    Requisitos são ações objetivas, desejo, solicitação.



    CARACTERISTICAS DOS REQUISITOS: Requisito tem as seguintes caracteristicas:
    • Condição ou capacidade de uma criança para resolver um problema ou alcançar um objetivo(informal)
    • Condição ou capacidade que deve ser atingida ou possuida por um sistema ou componente para satisfazer um contrato, padrão, especificação ou outro documento formalmente imposto (ISO/IEC/IEEE,2010)
    • Uma necessidade a ser sastifeita ou propriedade de um produto.
    • É único ou seja não contém 2 requisitos ou mais em um.
    • Não tem ambiquidade ou redundancia entre êles.
    • Devem ser específicos, mensuráveis, alcançaveis/Apropriados, realisticos/relevantes e testáveis
    • A especificação é uma representaçãp documentada de um requisito ou seja apoia o requisito (ISO/IEC/IEEE,2010)


    CONCEITOS DO REQUISITO:



    MODELOS DE REQUISITOS VISUAIS MODELO DE DADOS DE REQUISITO DE SOFTWARE :



    NIVEIS DO REQUISITO:

    Niveis de complexidade ou camadas de um requisito: Negocio, Usuário, Solução.



    CLASSIFICAÇÃO DO REQUISITO:

    ESPECIFICAÇÃO DE REQUISITO:

    Especificação é quem apoia o requisito e é um processo de descoberta, entendimento, modelagem, validação e aprovação de cada necessidade.
    A especificação de requisito contém 3 níveis:

    • Delimitar escopo incial e definir escopo final.
    • Descrever o funcionamento(funcional) e restrições de um item do escopo.
    • Mapear os requisitos para design ou implementação (não funcional).



    DOMINIO DE REQUISITO DE SOFTWARE:



    CONTEXTO DE REQUISITO DE SOFTWARE :



    PROCESSO DE ELABORAÇÃO DE REQUISITO:

    • Elicitação - Pesquisa, investiga e lista

    • Análise - Organiza, especifica, verifica e avalia.

    • Gerencia - adm. conflito e mudanças, busca aprovação, prioriza e adm. a documentação.



    PROPOSTA DE REQUISITO:

    • Contexto

    • Intenção

    • Objetivo

    • Participantes

    • Atividades

    • Entregas

    • Escopo

    • Eventos importantes



    DOCUMENTO DE REQUISITO:


    Padrão IEEE-830
SERVIÇO

Sistemas conceptuais são compostos de ideias. Sistemas conceptuais geralmente existem para ajudar a busca de objetivos específicos ou podem ser usados para modelar sistemas físicos. Um conjunto de componentes interrelacionados pode ser declarado um sistema, ou ainda ser abstraído para ser declarado um componente de um sistema maior. Sistemas permitem a prática de "atividades", os sistemas conceptuais permitem que "coisas" sejam feitas na sociedade humana.

No caso da Web o serviço pode ser igual a produto

SISTEMA

    CONTEXTO:
    Átomo <> Molécula <> Organela <> Célula <> Tecido <> Órgão <> Sistema <> Organismo <> População <> Comunidade <> Ecossistema <> Bioma <> Biócoro <> Biociclo <> Biosfera <> Cosmo

    O QUE FAZ UM SISTEMA
    Executa funções que estão sujeitas as regras (restrição e direção) e comportamentos baseados em requisitos obtidos de seu ambiente em que opera.

SOFTWARE
    CARACTERISTICAS:
    Construção humana mais abstrata que existe.
    Não são regidos por nenhuma lei fisica, não envelehecem, não ocupam espaço, não se desgatam e não apresentam continuidade.
    Esta distante das técnicas matemáticas exageradamente formalizada e de dificil compreenção.
    ENTIDADES DE SOFTWARE:
    Requisitos, processos, produtos e recursos (computacionais e locais de trabalho).
    AXIOMA:
    Software nasce em manutenção.
    TIPOS DE SOFTWARE:


    RELACIONAMENTOS:

    SoftawareRelacionamentos

    DEFINIÇÃO
    É um conjunto de artefatos gerados na solução de um problema computacional que tem como um artefato principal um arquivo binário executável em um computador.
    Pode ser visto uma coleção de objetos discretos que incorporam estrutura de dados e comportamento.

    Sistema: Software e seus artefatos de origem técnica. Ou seja, excluemos artefatos gerencias e inclui-se infra-estrutura de hardware.

    Modulo: Subdivisão do software. Ideal: coesos, baixo acoplamento, com granularidade média e sem recursividade. Pode ser um componente.

    Aspecto: Dividir em aspectos é o mesmo que dividir em objetos (Objeto --> Representado no Hiperespaço ou universo --> dividido em dimensão --> divido em aspectos --> divida em camadas)

    Funcionalidades:
    Comportamento ou uma ação para a qual possa ser visualizado um início e um fim; isto é: algo passível de execução.
    Ver em ...

    Versões: Acréscimos de funcionalidades no software. Podendo ser:
    Evolutiva e/ou corretiva

    Continuando...
    Arquivo binário executável: Um arquivo de computador passível de interpretação e execução por um arquitetura de computador. Originao pelaa tradução d um código fonte via compilação e ligação em um arquivo binário executável.

    Código-fonte:Conjunto de instruções lógicas construida com uma linguagem de programação que obedece a um conjunto de algorítimos de forma a garantir a solução de um problma computcional proposto. Traduzido posterormente para um arquivo binário executável.

    Artefato:Qualquer produto gerado durante a especificação, construção, implantação ou manutenção (corretiva ou evolutiva) de um software.

    Engenharia de software: Conjunto de técnicas, métodos, ferramentas e processos uti;izados na especificação, construção, implantação e manutenção de um software que visa garantir a gerência, o controle e a qualidade dos artefatos gerados através de seres humanos.

    ETAPAS DE DESENVOLVIMENTO DEUM SOFTWARE:
    Análise econômica, análise de requisitos, especificação, codificação, teste, documentação, Treinamento, manutenção e implantação nos ambientes

SOLUÇÃO
    O QUE É SOLUÇÃO:

    Conjunto de mudanças (muitas vezes implementadas por software, que é o foco aqui) à situação atual de uma organização que Sào feitas de form a habilitá-las a atender a uma necessidade de negócio, resolver problemas ou aproveitar oportunidades.

    CARACTERISTICA DA SOLUÇÃO:
    A solução tem as seguintes caracteristicas:
    • Gerar os seguintes artefatos: Lista de Requistos separada por funcionalidades, não funcionalidades, regras de negócio e restrições; interfaces; escopo; prazos e orçamento; matriz de rastreamento de requisitos.
    • O aprendizado deverá ser por aprendizagem por descoberta.
    • Ter um conteúdo didático e de facil acesso.
    • O conteúdo possui muita interação com os usuários por meio de uma lista de requisitos para ser manipulada durante o processo de elaboração de requisitos de software, não operando com processamento em lote.
    • O sistema de informação apresenta coordenação distribuida (coordenação horizontal) e comunicação entre eles ocorre de modo indireto pelos dados inseridos nos objetos de colaboração (lista de requisitos e especificações) durante o uso do software.
    • O software que implementa o site é assincrono e desacoplado
    • No caso de uma aplicação onde os usuários estejam geograficamente dispersos poderá haver sessões virtuais.
    • Contém um processo de negócio (aprendizado da elaboração de requisitos de software).
    • Deverá conter um estudo de caso que será a definição da própia solução.
    • Deverá conter o processo de elaboração de requisitos: Elicitação, análise e negociação, validação e documentação de requisitos.


    CONTEXT0 DA SOLUÇÃO REQUISITOS DE SOFTWARE



    VISÃO GERAL DO PROCESSO DA SOLUÇÃO

    Visão geral da aprendizagem de elaboração e uso de requisitos de software.


TECNOLOGIA WEB
GLOSSÁRIO DE TERMOS

    Identifica e define os termos-chave para o domínio do problema, capturando o vocabulário das partes interessadas. Sintetiza o aprendizado. Classificação em ordem alfabética de item.
    Atributos do glossário:
    nome do item,
    descrição do item - { defição | conceito | uso | referencias }
    Nootação e nomenclatura:
    | - e
    [ ] - opcional
    { } - é composto de

VALOR

    O valor esta na interação das pessoas e a oferta de uma organização

BIBLIOGRAFIA