Design de curso
Dinamica para implementar um
multirão
para um ambiente agil
1
. Implementação do multirão
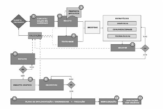
2
. Contato
Análise criteriosa das necessidades, o levantamento de requisitos, do publico-alvo e das características do multirão
Definir o tipo de abordagem de desenvolvimento e os recursos que serão alocados ao longo de todo o multirão.
Conteudista e desenvolvedor estabelecem o contexto e fazem o mapeamento das principais idéias do multirão.
Entendem o domínio, a complexidade e o comportamento da aplicação a ser desenvolvida para que as chances de aprendizagem sejam aproveitadas ao máximo.
3
. Conteudo
Critérios para elaboração do conteudo deve ser estabelecido pelo proprio cliente. Algumas dicas:
Validade - que auxilia no alcance dos objetivos definidos;
Significação - que está relacionada á área do conhecimento do multirão;
Possibilidade de aprendizagem pessoal - pois tem um sentido de utilidade e funcionalidade.
Caracteristicas do conteudo:
Sequência lógica - coerente com a estrutura e objetivo do tópico;
Gradualidade - distribuição adequada de pequenas etapas considerando a experiência anterior do aprendiz;
Continuidade - que vai proporcionar a articulaçãoo entre os conteudos;
Integração - entre os diversas topicos ou elementos do topico.
Dicas:
Os objetivos, conceitos-chave e valores e conteudos identificados na etapa anterior, deverão refletir o resultado das entrevistas, reuniões, depoimentos, apresentações e todo tipo de sinalizacões objetivas ou subliminares.
As mídias obtidas não precisam, necessariamente, ser utilizadas em seu estado original, podendo ser re-elaboradas, editadas ou adaptadas, o que for mais adequado ao meio.
Orientar o especialista (conteudista) quanto a abordagem, profundidade do tema e estilo de linguagem também é uma atividade fundamental, de modo a evitar um volume desnecessário de ajustes no texto.
Tão logo o conteudo básico (matéria-prima para o roteiro) esteja validado pelo conteudista, será possível iniciar o briefing e daí, partir para o aprendizado coletivo do que será trabalhado em nível de estratégias educacionais, comunicacionais e tecnológicas.
O conteudo final deverá ser observado e discutido por todos, para que se estabeleça o entendimento daquilo que deve ser produzido ou reproduzido.
4
. Briefing (Resumo)
O briefing é apenas o ponto de partida do trabalho criativo e representa sólidos fundamentos sobre os quais é possivel edificar uma solução, mas de forma alguma é o limite no qual se pretende encerrá-la.
Para desenvolver um briefing deve-se contar com a participação de pessoas de áreas e formações diferentes. Essa variedade de opiniões (brainstorm) enriquece o processo de pensamento e fertiliza as idéias. É saudável fugir da confortavel tendência de amontoar uma quantidade de dados, textos, imagens etc., e distribuir para os envolvidos em seu processo de trabalho. Melhor contar sempre com toda equipe nas etapas de elaboração.
5
. Estratégia
Ambiente agil - estratégia
multirão
Fundamentar o futuro produto antes de entrar em produção e implementação evita re-trabalho e costuma evitar problemas de comunicação. Se foi pensado tem que estar registrado.
Foco em algo concreto, produzindo coisas úteis de forma cooperativa. Exemplo:
Mutirão Arduíno
6
. Sinopse
Define as estratégias
educacionais, comunicacionais e tecnológicas
que serão utilizadas no multirão, e transformá-lo em um aprendizado de conhecimento .
7
. Roteiro
Contar a estória e o formato do multirão o mais perto possível do seu formato final, vizando utilizar recursos de programação.
8
. Esboço Gráfico
O esboço (1a versão) deverá ser realizado de acordo com os requisitos definidos pela caracterização do publico-alvo e de acordo com requisitos de usabilidade.
O esboço deve estar de acordo com os requisitos de conteúdo e navegação e com os requisitos tecnológicos do ambiente no qual a solução será implementada.
9
. Protótipo
O protótipo pode conter uma única tela e ser suportado por um apresentador.
Pode também, ser a simulação total da aplicação.
É necessário, porém que o protótipo contenha a definição da tela, dos tipos de elementos e dos conjuntos.
10
. Produção
Na produção é realizada efetivamente a implementação do multirão
link
Arquivo origem:
WDesignCurso.xml
. referencia
Design de curso
{10}
Implementação do multirão
Contato
Conteudo
Briefing (Resumo)
Estratégia
Sinopse
Roteiro
Esboço Gráfico
Protótipo
Produção
Índice Local {9}
Projeto Apoie {6}
Projeto Apoie
Projeto PAS Produzir + Aprender + Simplificar
Serviço Web
Relacionamentos entre Personagens
Base de Conhecimento {5}
Conhecimento
Dado
Informação consolidada
Página Pronta - site apoie.org
Pulo do Gato
Contato Projeto Apoie
Linguagem
{5}
Javascript {3}
Referências e Ferramentas
Sintaxe
Cheat Sheet
Erlang Quick Sort
LDC {2}
LDC
LDC - Sintaxe
Definição {9}
Erlang
Python 3.0
Ruby 1.9.1 - Sintaxe
Ruby 1.9.1 - Léxico
Shell
Lua
PHP
XML
Lazy BNF
If
Dojo {4}
Coding Dojo
Coding Dojo - Formatos
Soluções Coding Dojo {6}
Dojo #34: Expressão Aritmética
Dojo #33: Impedimento
Dojo #32: Sequência Numérica
Dojo #31: Tráfego
Dojo #29: Boliche
Dojo #28: Jogo da Vida
Dojo Rio
Qualidade {2}
5W {3}
5W2H
5W1H
5W2H - 5W1H - Modelo
PDCA
Componente {5}
Componente
ExibirLinguagem.htm
Gerar Páginas
Lista
Tabela de Decisões
Paletas {10}
Paleta - Mais utilizadas
Paleta - Apoie
Paleta - Apresentação e Componentes
Paleta - Diagramas
Paleta - Diagrama Sintático
Paleta - Dojo
Paleta - Logos
Paleta - Projetos
Paleta - Setas
Paleta - Tecnologia
Evento {4}
Pendência
Estados de Componentes
Scrum
Prioridade
Método {5}
Oficina
Serviço Web
Warnier/Orr Basics
Apresentar Problema Resolvido
Simples x Complexo
Imposto de Renda