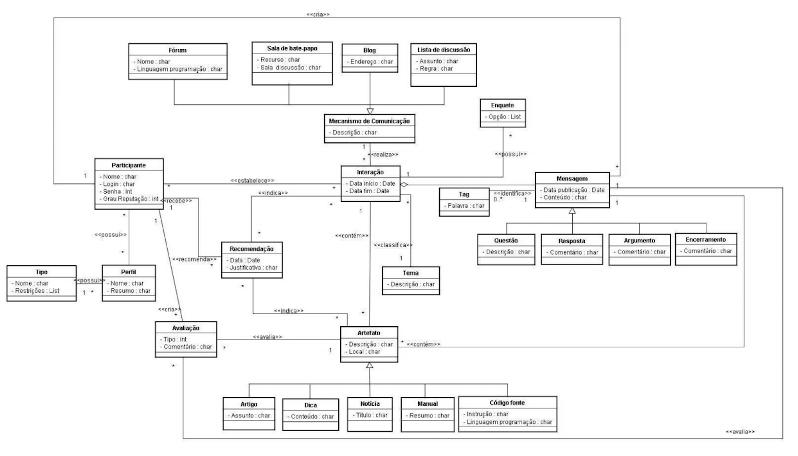
Sistema de Aprendizagem de Modelagem de Conteúdo na Web (SMCW)
Desafio:
Fazer uma estrutura de páginas web que mantenha o alinhamento entre:
Objetivos (site, usuário, sistema, processo, projeto e negócio) , Conhecimento (objetos de aprendizagem) e
Arquivos (hipertexto-html imagens e multimidia)


