Linha de Propostas de valores oferecidas para modelagem de página web (objeto de aprendizado).

"

 
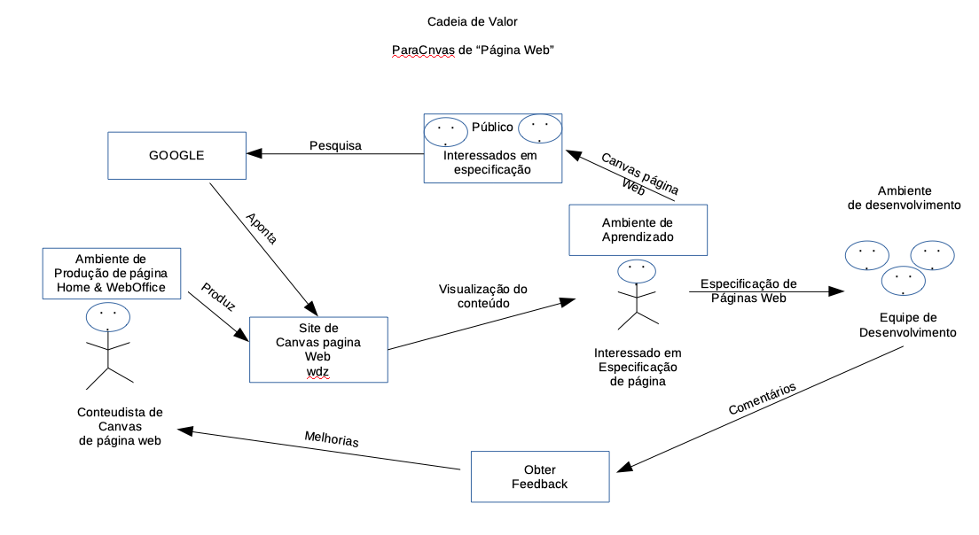
LINHA DE VALOR PARA
Modelagem de página web (metodologia)

Página inicial de abertura" SetaDireita.gif

 
IDÉIA
Modelagem de página web

página de idéia SetaDireita.gif
(conceito)


ESTRATÉGIA
Modelagem de página web ()

Página
Descrição destratégia SetaDireita.gif

 
ARTIGO / LIVRO
Modelagem de página web ()

&Book / Artigo
Descrição da idéia

 
PROCESSO
Modelagem de página web ()

Página
Descrição do processo SetaDireita.gif


SISTEMA
Modelagem de página web ()

Página
do fluxo de valor SetaDireita.gif

 
NEGÓCIO
Modelagem de página web

Página
Modelo de negócio SetaDireita.gif

 
AMBIENTE DE APRENDIZAGEM
Modelagem de página web

Página
Ambiente de aprendizagem SetaDireita.gif


MÉTODO
Modelagem de página web

Página
solução - ciclo de vida da página SetaDireita.gif

 
TÉCNICAS E FERRAMENTAS
Modelagem de página web

Página
Descrição da tecnica,SetaDireita.gif qdo uar
Indicação de ferramenta SetaDireita.gif

 
ARTEFATOS
Modelagem de página web

Página
Galeria de artefatos SetaDireita.gif


SERVIÇO
Modelagem de página web

Página
Blueprint do serviço SetaDireita.gif SetaDireita.gif

 
PRODUTO
Modelagem de página web

Protótipo do produto SetaDireita.gif

 
APLICATIVO
Modelagem de página web

Página
Lições interativas e projeto passo a passo SetaDireita.gif


 
CASES
Modelagem de página web

Página
Experimentos SetaDireita.gif

   
CONCEITOS
Modelagem de página web ()

Página
Conceitos dos domínios de Modelagem de página web

 
PROJETOS
Modelagem de página web

Página
Versões dos projeto SetaDireita.gif