Organização da própria vida..
A idéia é a sindrome da casa caótica que imobiliza a vida das pessoas. Simplificando o ambiente e liberando-o daquilo que não é mais util, pode-se recuperar um espaço estimulante e envolvente que atrairá bons fluidos.
Organizar espaços melhora a qualidade de vida e ajuda administrar o tempo; estantes organizadas e, com livros e documentos básicos e úteis, eliminam a perda de tempo e de energia e melhora a tomada de decisões, ajudando a resgatar a essência das coisas.
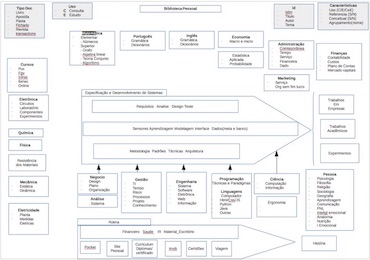
São documentos (resultados, soluções, objetivos,...) agrupados (por temas, processos, produtos,...) com objetivo de apoiar atividades intelectuais e física.
Estar de acordo com os interesses individuais de cada pessoa, relacionados com o trabalho ou função que exerce.
Em certas ocasiões temos necessidade de consulta rápida, mas .. mas podemos ter necessidades de ação em que a compreensãodo documento se traduz em atos ... Também podemos ter documentos para a reflexão e estudo, outras vezes temos necessidades de distração.
Livros, Caderno Alceado, Pasta, Periódico, Folheto, Caixa Experimento.
Critério para agrupar livros e separar em prateleiras:
Frequencia de uso, interesse, tema, por processo, fases de um processo, apoio a processo, .
Seleção:
Descarte: