Home -> Kit Ferramenta
Escalável
Retorno
Tem dois tipos de Frameworks:
Framework conceitual:
É uma estrutura abstrata ou modelo teórico que fornece uma base para entender, analisar e organizar conceitos, ideias e informações dentro de uma determinada área de estudo ou disciplina.
Ele estabelece as relações fundamentais entre os elementos essenciais e fornece uma estrutura conceitual que pode ser usada para explicar fenômenos, desenvolver teorias ou orientar a pesquisa.
Framework de código: É um conjunto de códigos prontos (templates) usado pelos desenvolvedores para criar os seus projetos e gerenciá-los de maneira mais ágil e prática. Eles funcionam como uma plataforma de desenvolvimento, e trazem uma série de ferramentas especiais, guias e outros componentes.
FRAMEWORK CONCEITUAL
FRAMEWORK DE CÓDIGO
FRONT-END
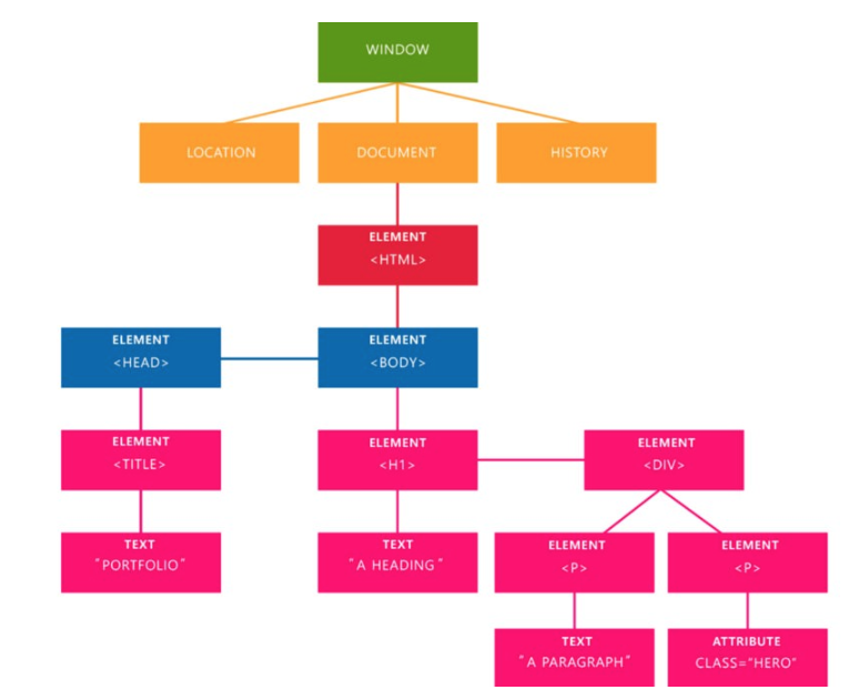
O Modelo de Documento por Objetos é uma convenção multiplataforma e independente de linguagem de programação, fiscalizada pela entidade World Wide Web Consortium , para representação e interação com objetos em documentos HTML, XHTML e, XML

| Elemento | Descrição | Exemplo |
|---|---|---|
| Sintaxe do CSS | A estrutura básica de uma regra CSS é composta por um seletor e um bloco de declaração. | p { color: blue; font-size: 16px; } |
| Seletor | Identifica quais elementos HTML serão estilizados. | p (parágrafo), .classe (classe), #id (id) |
| Bloco de Declaração | Contém uma ou mais declarações de estilo, delimitado por {}. |
{ color: blue; font-size: 16px; } |
| Declaração | Define uma propriedade CSS e seu valor, separados por : e terminados por ;. |
color: blue; |
| Propriedade | Aspecto do elemento que será estilizado. | color, font-size |
| Valor | Especifica o valor da propriedade CSS. | blue, 16px |
| Tipo de Seletor | Descrição | Exemplo |
|---|---|---|
| Seletor de Tipo | Seleciona todos os elementos de um tipo específico. | h1 { color: red; } |
| Seletor de Classe | Seleciona todos os elementos que possuem uma classe específica. | .classe { background-color: yellow; } |
| Seletor de ID | Seleciona o elemento único que possui um ID específico. | #id { margin: 20px; } |
| Seletores Combinados | Seleciona elementos baseados em relações hierárquicas ou combinadas. | div p { color: green; } (descendente), div > p { color: blue; } (filho) |
| Pseudo-classes | Aplica estilos a elementos com base em seu estado. | a:hover { text-decoration: underline; } |
| Pseudo-elementos | Aplica estilos a partes específicas de um elemento. | p::first-line { font-weight: bold; } |
| Tipo | Descrição | Exemplo |
|---|---|---|
| Classe | Permite reutilizar estilos para múltiplos elementos. | .container { background-color: #eaeaea; padding: 20px; } |
| ID | Define estilos únicos para um elemento específico. | #main-title { color: #333; font-size: 24px; } |
| Unidade de Medida | Descrição | Exemplo |
|---|---|---|
| Absolutas | Unidades fixas de medida. | px (pixels), cm (centímetros), mm (milímetros), in (polegadas), pt (pontos), pc (picas) |
| Relativas | Unidades relativas ao elemento pai ou à tela. | em (tamanho da fonte do elemento pai), rem (tamanho da fonte da raiz), % (percentual), vw (viewport width), vh (viewport height) |
| Propriedade Comum | Descrição | Exemplo |
|---|---|---|
| Cor e Fundo | Define a cor do texto e o fundo dos elementos. | color: #333;, background-color: #f4f4f4; |
| Texto e Fontes | Define a aparência do texto e fontes. | font-size: 16px;, font-family: Arial, sans-serif;, text-align: center; |
| Espaçamento | Define margens e preenchimentos ao redor dos elementos. | margin: 20px;, padding: 10px; |
| Borda e Sombra | Define bordas e sombras ao redor dos elementos. | border: 1px solid #000;, box-shadow: 2px 2px 5px rgba(0,0,0,0.5); |
| Exemplo Avançado | Descrição | Exemplo |
|---|---|---|
| Uso de Classes e IDs | Define estilos específicos para classes e IDs. | .container { background-color: #eaeaea; padding: 20px; }, #main-title { color: #333; font-size: 24px; } |
| Layouts com Flexbox | Cria layouts flexíveis e responsivos. | .flex-container { display: flex; justify-content: space-between; align-items: center; }, .flex-item { flex: 1; margin: 10px; } |

Grupo Pesquisa