`
eventos` `
topico` `
nome`Componente de segurança para equipamento fisioterapico TENS `
` `
titulo`WCompSegEqpFisioTENS`
` `
descritor`Componente segurança equipamento fisioterapico Tense`
` `
lead`Proteção contra procedimento indevido na hora de ligar o equipamento de estimulação nervosa elétrica transcutanea (TENS) e alteração subta da fonte de energia de entrada. `
` `
link`contexto
equipamento
choque eletrico
maquina de estado `
` `
origem`WCompSegEqpFisioTENS.xml`
` `
referencia`referencia `
` `
` `
topico` `
titulo`Efeitos da eletricidade no corpo humano `
` `
desc`
  • Sensibilidade a corrente no ser humano a partir de : CA-1 ma  CC-5ma

  • Limites:
    Ser humano não consegue largar do circuito: Homens- 9 a 23 mA  Mulheres- 6 a 14 mA

  • Resistencia do corpo humano: 1300 a 3000 ohms   como V= RI então V=1300(ohm) x 6(mA)= 7800m V=7,8 Volt

  • Classificação tensão (americano):
    Baixa tensão
    0V
    >1000
    Media Tensão
    >1000 V
    <72500 V
    Alta Tensão
    >72500 V
    <242000 V
    Extra alta Tensão
    >242000 V
    <800000 V

  • Limites na Frequencia (Hz)
    Quanto maior a frequencia no circuito maior o Limiar de sensação
    Frquencia (Hz)
    50-60
    500
    1000
    5.000
    10.000
    100.000
    Limiar de sensação(mA)
    1
    1,5
    2
    7
    14
    150

  • 2 a 8 Hz>10 min.acupuntura
    100Hz <10 min - breve-intenso >20min Burst ou salva >40min convemcional

  • Limites de fonte de tensão 110V - 200mA   220V - 100ma
`
` `
` `
topico` `
titulo`Equipamento`
` `
desc`
  • ver equipamento   * escolhido aleatoriamente e sem criterio

    Estimulação Elétrica Nervosa Transcutânea é o método de estimulação dos nervosos periféricos através de eletrodos acoplados à pele com fins terapêuticos. É uma corrente analgésica, ela atua nos sistemas modulares da dor, aumentando sua tolerância à dor causando uma analgesia

    Saida max - 70 mA de pico de cargade 1kohms (T=100microSeg / Freq=100Hz)
    Duração pulso- 40microSeg a 250microSeg
    Freq estimulante - 4 Hz a 200Hz
    WTens.jpg
`
` `
` `
topico` `
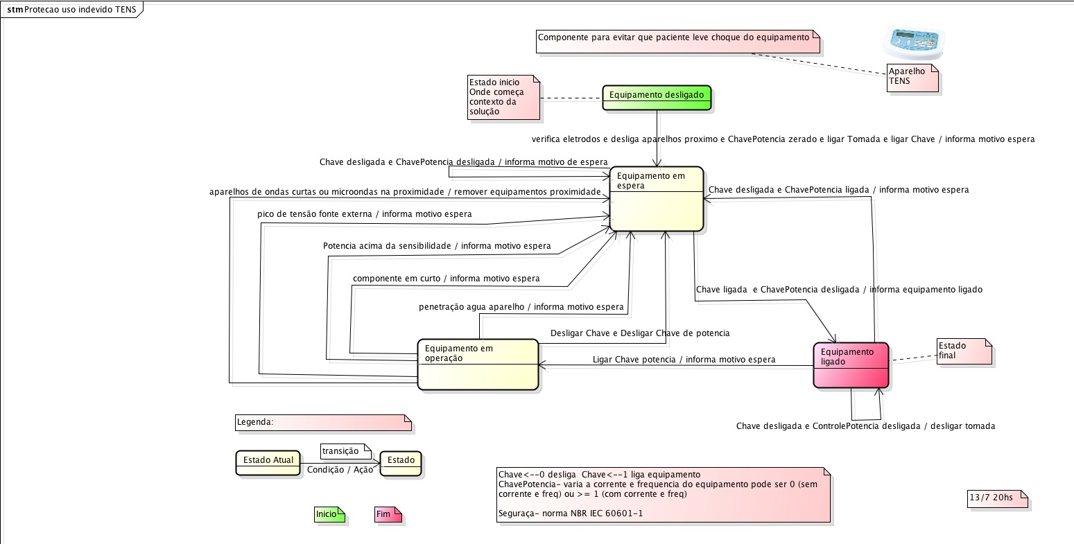
titulo`Proteção para o uso indevido na hora de ligar o equipamento `
` `
desc` O equipamento deve ter componente de segurança que não permita que o paciente não leve choque:
Chaves envovidas: Chave - liga e desliga o equipamento    ChaveIntensidade- Aumenta ou diminui a saida- 0 a 70mA
Frequencia

WMaqEstadoTens.jpg

`
` `
` `
topico` `
titulo`Procedimento `
` `
desc` Componente: Procedimento para evitar que paciente leve choque

Inicio:
  • Preparar equipamento <--1
  • Preparae paciente <--1
Em preparo:
  • ChaveLigar <--0
  • Chave intensidade <-- 0
  • Paciente <-- Eletrodos
  • LigarTomada <--1
Equipamento em espera:
  • Caso Chave <--0 e ControleIntensidade =0 e paciente com eletrodos de boa qualidade
              ou ( Chave<--0 e ControleIntensidade =0 )
    • Permanece em Equipamento em espera
    • Mostra motivo de espera
  • Caso Chave=1 e ControleIntensidade = 0
Equipamento ligado:
  • Caso ControleIntensidade<--1
    • vá para Equipamento ligado
Equipamento em operação:
  • Caso ChaveLigar <-- 1 ou ControleIntensidade <--1
    • vá para Equipamento em espera
  • Caso aparelhos de ondas curtas ou microondas na proximidade
    • vá para Equipamento em espera
    • Mostrar mensagem -remover equipamentos proximidade
  • Caso penetração de agua no equipamento
    • Vá para Equipamento em espera
    • Mostrar mensagem - equipamento defeituoso
  • Caso pico de tensão fonte externa
    • Vá para Equipamento em espera
    • Mostrar mensagem- corrente e frequencia acima do suportavel
  • Caso avaliação de sensibilidade
    • Vá para Equipamento em espera
    • Mostrar mensagem- corrente e frequencia acima do suportavel
Equipamento ligado:
  • Caso Chave=0 e ControleIntensidade=0
    •  desligar tomada        

`
` `
` `
topico` `
titulo`LDC para diagrama `
` `
desc`
Equipamento de segurança TENS
desligado
(inicio)
  • eletrodos
    • tem equipamento proximo
      • ChavePotencia
        • Tomada
          • Chave
1 0 0 0 0 espera
  1. Ligar equipamento na Tomada
  2. colocar Eletrodos no Paciente
espera
  • Chave
    • ChavePotencia
1 0 Ligado Informa: equipamento ligado
0 .
. 1
espera Informa motivo de espera
ligado (termino)
  • Chave
    • ChavePotencia
0 0 Termina Desligar Tomada
0 1 espera Informa motivo de espera
em operação
  • Chave
    • ChavePotencia
      • pico de tensão externa
        • potencia acima da sensibilidade
          • componente em curto
            • penetração de agua
0 . . . . .
. 0 . . . .
. . 1 . . .
. . . 1 . .
. . . . 1 .
. . . . . 1
espera Informa motivo de espera
  • aparelho de ondas curtas próximo
    • micro ondas próximo
1 .
. 1
espera remover aparelho
Informa motivo de espera
`
` `
` `
topico` `
titulo`Normas de segurança `
` `
desc` NBR IEC 60601-1/1994   emenda n. 1/1997 NBR IEC 60601-2-10/1997  - prescrições gerais de segurança
NBR IEC 60601-2-10/1987 para estimulação neuromuscular
CISPR11 ed 3.1 ago/1999 e EN 60601-1-2 ed mai/1993 - interferência eletro-magnetica

`
` `
`
`
`