CASE GARANTIA
Projeto de Engenharia da Informação
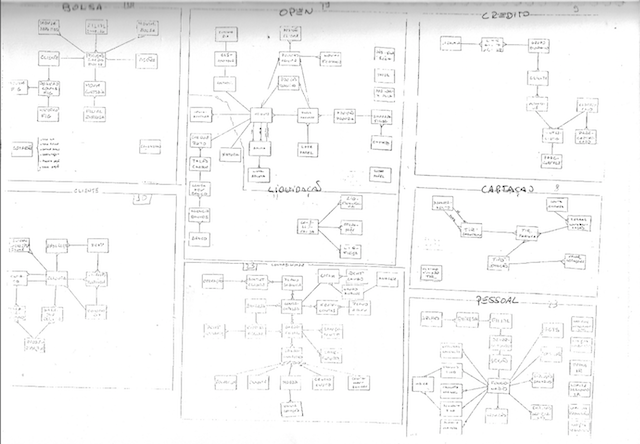
através da modelagem de dados
corporativa cobrindo as funções de:
contabilidade, crédito, ações,
corporate, comercial, tesouraria,
open e administração para implantação
de Banco de Dados, com participação
tantos dos usuários como da equipe de
desenvolvimento interna e empresa de
consultoria externa SCI e treinamento
em engenharia da informação pela
Compucenter.
Plataforma Hardware: Ibm 4330-VM
Plataforma Software: Datacom/Ideal
Tipo de trabalho: em equipe,analista de
sistema, desenvolvedor.