`
linguagem
` `
topico
` `
nome
`Ações`
` `
titulo
`Acoes`
` `
descritor
`Conjunto_de_ações importante urgente circunstancia acao meta projeto`
` `
lead
`Acorde de 3 sons: familia (familia, equipe, grupo), trabalho e vida. Indicadores (critério): importancia, urgência e circunstância`
` `
referencia
`
A triade do tempo
`
` `
origem
`WAcao.xml`
` `
` `
topico
` `
titulo
`Problema resolvido para quando tiver muitas atividades `
` `
desc
`Para cada ação (tarefa, meta, projeto) a realizar no dia:
Analisar em qual esfera do conjunto abaixo (ideal) se encontra. Ver
perguntas
para fazer
composição
Resultado:
felicidade
Ideal:
não adianta ficar a vida inteira tentando transformar em ideal e ficar se matando por isso
Flexibilidade:
de vez em quando fazer coisas urgentes e circunstanciais.
Desafio:
tirar dar urgencias e das coisas circunstancias o poder de influenciar sua vida. Pode acontecer mas esta no controle da situação.
Planejamento:
(evita a urgencia) use a urgencia a seu favor, por exemplo, para terminar uma ação.
Prazos:
Importante tem prazo(data e hora) para ser feito. Ações são geralmente espontâneas.Urgencia não tem prazo é para ser feito já
*importante e urgencia não podem ser feitos ao mesmo tempo. Importante pode virar urgente se postergado.
Stress:
Não ficar pensando nele e sim resolver o que estiver preocupando (preocupação mata).
`
` `
` `
topico
` `
titulo
`Super homem - contornar`
` `
desc
`
Resultado:
estresse, cansaço, depressão, insegurança e doenças
Caracteristicas:
vive salvando a humanidade. Circunstancia é fuga da rotina da urgencia. Pessoas que trabalham como suporte
`
` `
` `
topico
` `
titulo
`Vida de circunstancias - contornar`
` `
desc
`
Resultado:
Escravo do destino, vive o que surge e não busca algo melhor para si.
Caracteristica:
Divide suas horas entre festas, reuniões e urgencias que aparecem..
`
` `
` `
topico
` `
titulo
`Equilibrista - contornar`
` `
desc
`
Resultado:
esgotado, dores nos olhos, cabeça e nas costas.
Caracteristicas:
sem energia para ficar com a familia ou fazer exercicios ou estudar. Perde boa parte do tempo recuperando energia para fazer algo produtivo. Pessoa maravilhosa sempre disponivel.
Já ouviu:
se precisar fazer alguma coisa solicite a pessoa mais ocupada, ela vai dar um geito de fazer a tarefa.
`
` `
` `
topico
` `
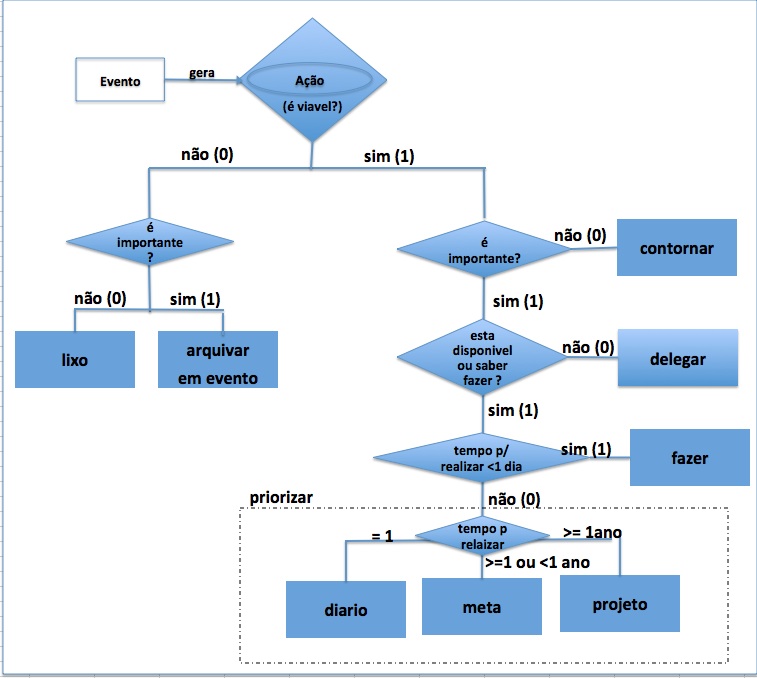
titulo
`Fluxograma da ação (tarefa, meta ou projeto) `
` `
desc
`
` `
` `
topico
` `
titulo
`Decisão da ação`
` `
desc
`
` `
` `
topico
` `
titulo
`Comentarios`
` `
desc
`
Aspectos de um trabalho ou tarefa
industrial e conhecimento
Niveis organizacionais
fisico, lógico e conhecimento
Organização do conhecimento pessoal
. criar, capturar, taxionomizara (taxionomia pessoal- classificação, categorização e hierarquização ou rede), compartilhar, pesquisar e reutilizar
Como administrar - descarregar, planejar, antecipar, priorizar e equilibrar
Metodo- 5 fases - identidade, metas, planejamento, organização e execução
Identidade- papeis e associação de relacionamentos, missão (versionamento)
Equilibrio dos 4 corpos
(EU) - fisico, mental, emocional, espiritual
papeis (rotulos)- pessoal e profissional
Meta - especifica (o que) mensurável (quanto) alcaçvel (como) relevante (porque) temporal (quando)
8 metas no ano 4 no mes e 2 executadas na semana
Planejamento anual - rever identidade, definir metas,criação de janelas temporais e reorganização pessoal
Planejamento mensal (opcional-gde demanda)- revisão mes anterior, revisão metas (descarte) .
Planejamento semanal - compromissos e tarefas(prioridades, I,U e C, até 4hs) - planejamento de 50% a 70% do tempo
`
` `
` `
`