Walter Dominguez Dicas Projetos
  • ELEMENTO
    SISTEMA

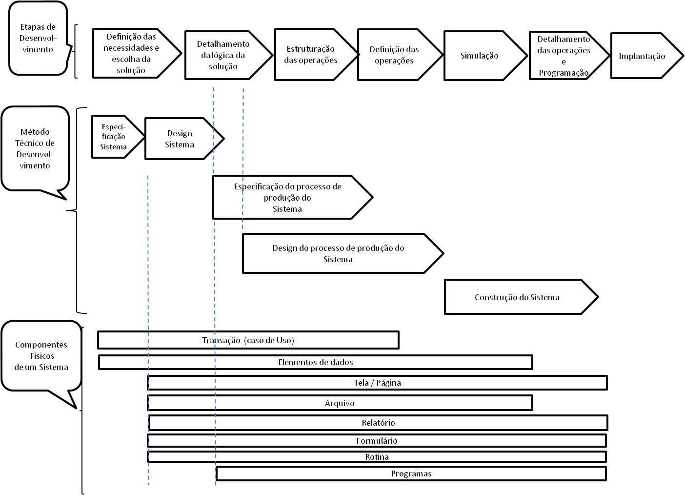
    Elementos do conjunto Sistema

    1981-1979
  • COMPONENTES DO SISTEMA:

  • COMPONENTE
    TELA

    1981-1979
  • COMPONENTE
    TRANSAÇÃO

    1981-1979
  • COMPONENTE
    DADOS

    1981-1979
  • COMPONENTE
    ARQUIVO

    1981-1979
  • COMPONENTE
    FORMULÁRIO

    1981-1979
  • COMPONENTE
    RELATÖRIO

    1981-1979
  • COMPONENTE
    ROTINA

    1981-1979
  • COMPONENTE
    PROGRAMA

    1981-1979
  • MÉTODO
    DESENVOLVIMENTO

    1981-1979
  • Juntando todos os componentes

  • MÉTODO
    DESENVOLVIMENTO
    OPERACIONALIZANDO

    1981-1979
  • Processo de produção do método

Copyright © WALTER DOMINGUEZ