eventos
topico
nome
Metodo
titulo
Metodo
descritor
Metodo
lead
Miscelânea de metodos (operacional e gerencial) , padrões e referencias, que norteam o desenvolvimento de software
link
link
origem
WMetodo.xml
referencia
Metodo
topico
titulo
Tipos de Metodos
desc
Metodo aprendizado a partir dos dados
- essencialmente raciocinativo, embora nao exclua algum momento intuitivo. Mas os processos raciocinativos são múltiplos, e os mais importantes dentre eles a inducao e a deducao. A filosofia utiliza ambos: o primeiro, para ascender dos factos aos princípios primeiros; o segundo para descer de novo dos princípios primeiros e iluminar posteriormente os factos, para compreende-los melhor".
Metodo Supervisionado
- abordagem para geração e validação de idéias e conceitos baseada em mais perguntas.
Metodo Não Supervisionado
- abordagem para geração e validação de idéias e conceitos baseada em mais perguntas.
Metodo Reforçado
- abordagem para geração e validação de idéias e conceitos baseada em mais perguntas.
Metodo filosofico
- essencialmente raciocinativo, embora nao exclua algum momento intuitivo. Mas os processos raciocinativos são múltiplos, e os mais importantes dentre eles a inducao e a deducao. A filosofia utiliza ambos: o primeiro, para ascender dos factos aos princípios primeiros; o segundo para descer de novo dos princípios primeiros e iluminar posteriormente os factos, para compreende-los melhor".
Metodo socrático
- abordagem para geração e validação de idéias e conceitos baseada em mais perguntas.
Metodo indutivo, dedutivo e abdução
Metodo indutivo
- parte de questões particulares até chegar a conclusões generalizadas. Está cada vez mais sendo abandonado, por nao permitir ao autor uma maior possibilidade de criar novas leis, novas teorias. Leva a conclusões prováveis.
Método dedutivo
- modalidade de raciocinio lógico que faz uso da dedução para obter uma conclusão a respeito de determinada(s) premissa(s). É verdade caso todas as premissas sejam verdadeiras. Não oferece conhecimento novo, uma vez que sempre conduz é particularidade de uma lei geral previamente conhecida. A dedução apenas organiza e especifica o conhecimento que ja se possui.
Método abdução
- busca de uma conclusão pela interpretação racional de sinais, de indícios, de signos.
Metodo cientifico
É um conjunto de regras básicas para desenvolver uma experiência a fim de produzir novo conhecimento, bem como corrigir e integrar conhecimentos pré-existentes (lógica aplicada a ciência). Teve origem no pensamento de Descarte.
Método Descarte
- chegar a verdade através da dúvida sistemêtica e da decomposição do problema em pequenas partes. Pensamento cartesiano.
Metodo empirico:
um modelo é proposto e avaliado por meio de estudos empiricos(ex. experimentos, estudos de caso)
Metodo da analítico:
uma teoria formal é proposta e então comparada com observações empiricas . (mais utilizado na computação e engenharia elétrica)
Metodo na ciencia da computacao
- É o mesmo que uma ação, algoritmo, função, ou procedimento; mais especificamente, em programação orientada a objeto, é uma implementação de codigo em resposta a certas mensagens.
Metodo algoritimo
- sequência finita de instruções bem definidas e não ambíguas, cada uma das quais pode ser executada mecanicamente num periodo de tempo finito e com uma quantidade de esforço finita. Exemplo de um problema resolvido de
algoritimo de ordenação
.
Metodo Edgar Morin
(complexidade) - propõe, no lugar da divisão do objeto de pesquisa em partes, uma visão sistêmica, do todo.
Metodo da engenharia:
as solucoes existentes sao estudadas e mudancas sao propostas (provavelmente mais utilizado na industria)
Metodo do problema resolvido
(simplicidade)- começa da solução do problema para o como obter a solução S --> E
Passos de bebe (caminho, processo, mapeamento, modelo de referencia) para atingir determinado problema resolvido (solu�ao, fim, objetivo, propósito)
topico
titulo
Tecnica
desc
Procedimento ou o conjunto de procedimentos que tem como objetivo obter um determinado resultado
topico
titulo
Procedimento
desc
Sequencia de ações ou instruções a serem seguidas para resolver um problema ou efetuar uma tarefa
topico
titulo
Padrões
desc
Conjunto de modelos ou normas aprovados para a elaboração de um produto
topico
titulo
Referencia
desc
Serve de base ou guia
topico
titulo
Metodo partindo do problema resolvido
desc
topico
titulo
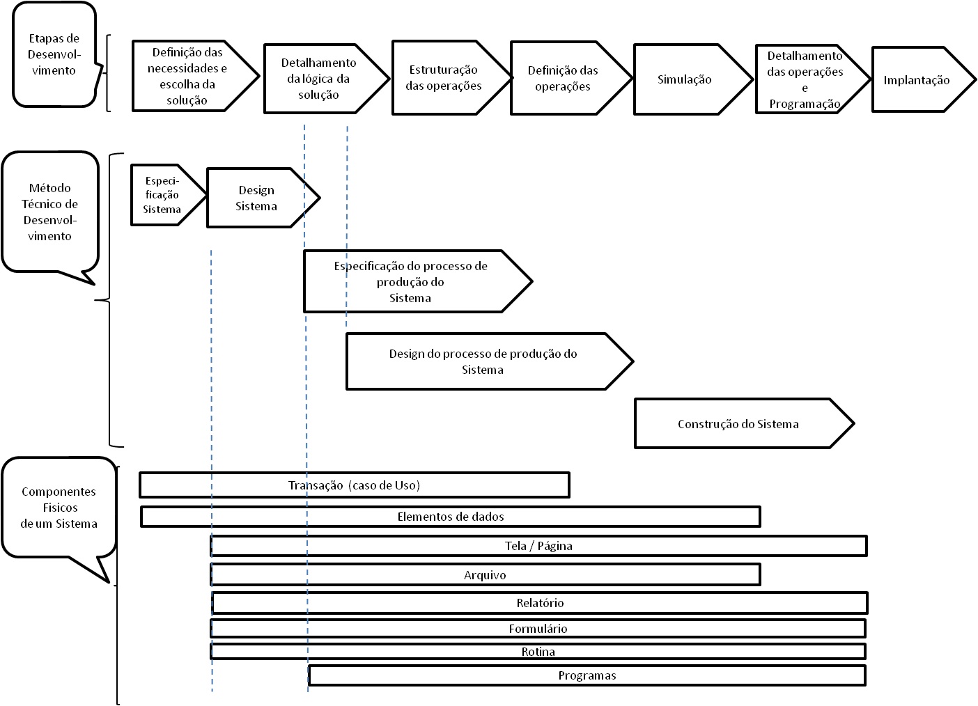
MDS Metodologia de Desenvolvimento de sistemas
desc
Operacionalização do método
Metodo desenvolvido no Serpro em 1980 por Walter Dominguez em equipe
topico
titulo
SDM System Development methodology
desc
topico
titulo
Metodo de desenvolvimento para Web
desc
topico
titulo
Metodo de reuso
desc
topico
titulo
Modelos de referencia de analise de negocios de TI
desc
BABOK - para analiste de negocio
CBOK - para analista de processo
comparação ver em
http://www.slideshare.net/companyweb/babok-ou-cbok
topico
titulo
Modelos de referencia de projetos em TI
desc
topico
titulo
Modelos de referencia de Gerencia de metodo agil x Gerencia de Projeto (classico)
desc
topico
titulo
Scrum x FDD
desc
topico
titulo
TDD - Desenvolvimento orientado a testes
desc
topico
titulo
Taxonomia de padrões
desc
topico
titulo
Manifesto agil e Modelos de referencia tradicional
desc
`
topico
titulo
Framework escalável Agil
desc
topico
titulo
Modelo de Arquitetura da informação para mapeamento
desc
topico
titulo
Modelo de Governança em TI
desc
topico
titulo
Estrutura do modelo de governaça Cobit
desc
Versão atual 4.1
topico
titulo
Modelo de gerenciamento de Serviços de TI -ITIL
desc
ITIL é um acrônimo de Information Technology Infrastructure Library . Foi criada em 1989 pelo CCTA, hoje incorporado pelo Office of Government Commerce), um orgão independente do governo britânico. Constitui-se de uma descrição coerente e integrada de práticas de gerenciamento de serviços de TI.Estas práticas ajudam a implantar e manter um gerenciamento de serviços de TI focando em pessoas, processos, tecnologia e parceiros que são usados na entrega de serviços que atendam as necessidades dos clientes. A versão atual, a ITIL é V3, foi lançada em junho de 2007. Junto com o lançamento da ITIL V3, também foi lançado um novo esquema de qualificação profissional.
Versão atual 3
topico
titulo
Observação
desc
Consolida Metodos, MetodoW, MetodoW1, Metodo WTeste em Metodo.html e MetodoW3.html