Autor: Walter Dominguez
Data: fev/2009
Fontes:
1. Baldman, Roquemar; Valle, Rogerio; ...... Gerenciamento de processos de negócios, Érica, 2007.
Contexto:
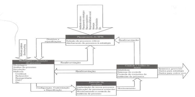
BPM - Business Process Management: envolve a descoberta, projeto e entrega de processos de negócios. Adicionalmente o BPM inclui o controle executivo, administrativo e supervisório desses processos.
Atividade - termo genérico para o trabalho que uma organização executa via processo de negocio. Pode ser atomica ou não atômica. Os tipos de atividade que fazem parte de um processo são: processos, subprocessos ou tarefas.
Processo: encadeamento de atividades dentro de uma organização, que transforma entradas em saidas. Trazem sempre valor para a empresa.
Subprocesso: um processo que esta incluso em outro processo.
Tarefa: é uma atividade atômica (pouca abrangência) que é incluida num processo É usada quando a atividade no processo não será mais refinada en subprocessos dentro do modelo de processo. Geralmente é executada por um único usuário final, sistema ou equipamento.
As notações (bpmn - notações do BPM) são compativeis com as da ISO 9000.
Categorias de processos
Processos de governança: envolvem processos como: gereciamento de conformidade, gerenciamento de riscos, Business Inteligence, desenvolvimento de estratégia, processo de BPM, desenvolvimento de estratégia, desenvolvimento de negocios e arquitetura empresarial.
Processos de gerenciamento (suporte e controle): abrangem as atividades diarias e mais comuns de gerenciamento da organização como gereciamento: financeiro, o BPM propriamente dito, gerenciamento da qualidade, gerenciamento de recursos humanos, gerenciamento de ativos, etc.
Processos operacionais: o foco é para atividade fim da empresa: CRM, logistica, desenvolvimento de produto, PCP, gestão de material, processos produtivos de bens de consumo, processos para execução de um serviço, etc.
Ciclo de Gerenciamento de Processos de Negócios:







